政調会長代理として答弁調整を担当した質疑に★を付けました。
持続可能な街づくり
気候変動対策
巨大化する台風は、気候変動の“見える警告”です。「地球沸騰化」とも言われる状況を踏まえ、東京の防災力強化と脱炭素化の取組を加速していく必要があります。
そのため、私たちは先月、防災力強化と脱炭素化の取組に繋がる、太陽光発電やゼロエミ住宅の普及等に係る予算の増額を小池知事に要望し、補正予算案が迅速に計上されました。
こうしたタイミングを捉え、都民の脱炭素化に向けた取組のギアをさらに引き上げていくことが重要と考えますが、今回の補正予算編成にあたっての知事の思いと、今後の取組は
A(知事)
○気候危機の影響が深刻さを増す中、エネルギーの大消費地である 大都市として、レジリエンス向上にも資する脱炭素化に向けた取組の加速は不可欠。
○都はこれまで、先進的な制度の導入や多様な支援策を拡充し、都民の省エネ・再エネ支援制度の利用実績は、近年急速に伸びてきており、3年前と比較して約5倍の水準。
○都の気候変動対策が広く浸透する中、理解と共感に基づく、脱炭素化に向けたムーブメントが都内で大きく進展していると実感。
○こうした機運の高まりを捉え、今回の補正予算による切れ目のない支援により当初予算規模の2倍となる3万世帯に災害時の自立電源 にもなる太陽光発電の導入等を強力に後押しするとともに、東京ゼロエミ住宅や省エネ家電の更なる普及拡大につなげていく。
〇これらにより、 世界のモデルとなる災害にも強い発電する未来都市を実現。
グリーンインフラの効果検証★
私たちは、緑がもつ様々な機能を街づくりに生かすグリーンインフラの導入を政策目標に掲げ、海外諸都市の取り組みを紹介し、地域の実情にあわせた取り組みを求めてきました。
都は、令和6年度から都有施設で先行導入し、今年度は民間事業者による実装を進めるなど、 都内各所でグリーンインフラの導入が進み、多くの都民や事業者が直接触れ合う機会が増えています。今後は、都が取り組む「猛暑日における暑熱緩和」や「降雨時の雨水流出抑制の効果」を区市町村へ具体的に示し、地域の実態にあったグリーンインフラの実装を後押しすべきです。そこで、
都が、これまで検証してきたグリーンインフラの効果を示し、地元自治体と連携を図り、実装を進めるべき
A(東京都技監)
〇グリーンインフラは、自然環境が有する機能を社会の様々な課題解決に活用する考え方である。
〇都は、令和6年度から雨水貯留浸透量や暑熱緩和効果の計測を行い、有識者の意見を聞きながら年度内公表に向け、グリーンインフラの定量評価の検討を進めている。
〇また今年度は、自治体における補助要綱策定が進むよう、定量評価の手法や効果を共有するなど、技術的な支援を実施している。
〇こうした取組により地元自治体と連携し、効果的な流域対策としてのグリーンインフラ実装を強力に推進していく。
【補足】令和元年に開催した都政報告会のテーマが「グリーンインフラ」。
ここでの議論を契機に
・令和2年都議会第1回定例会予算特別委員会
・「TOKYO強靭化プロジェクト」(令和5年1月)
・令和5年都議会第1回定例会予算特別委員会
・令和5年都議会第2回定例会(代表質問;定量評価の必要性)
・令和7年都議会第1回定例会(一般質問)
と丁寧に議論を重ねてきました。
グリーンインフラを行政が導入を後押しするにあたっての課題の一つが、定量性でしたが、今回、年度内公表が表明されました。
気候変動がますます激しくなるなかで、安心安全に暮らせる、そして美しい都市東京の実現に向けて、取り組みを重ねます。
商用車のEV化★
気候変動対策の目標として重要な、2050年のゼロエミッション実現に関し、第三回定例会代表質問において、私たちは、CO2削減を目的に都が充電設備を整え、EV購入支援を行うならば、日常的に都内を走る商用車のEV化を優先すべきと訴えました。
都からは、バス・トラック以外の業務用車両も含め補助実績データ等を分析し活用することで、普及に向けた実効性のある方策につなげていくとの答弁を得ています。
今後、そうしたデータを活用し、業務用車両における一層のEV導入促進を図るともに、事業者が多く保有するガソリン車をEVに置き換えていくための環境整備も重要と考えるが、見解を
A(産業労働局)
〇事業者が大規模にEVを導入するためには、受け皿となる環境を整えることが重要。
〇都はこれまで、事業者へのEV購入費用の補助を行ってきたが、事業者がEVをまとめて導入するには、充電スケジュール等の管理計画の策定等、 業務用車両特有の課題への対応が必要。
〇今後は、導入計画から実際の運用までシームレスな後押しを検討。また、補助実績データ等からEVの導入状況を分析し、EV活用が見込まれるが採用が進んでいない事業者に対してアウトリーチで導入を促す等、業務用車両のEVへの置き換えを推進。
【補足】都議会第1回定例会の経済・港湾委員会での質疑で行った提案が元となり、代表質問、そして、来年度の制度設計に反映される見込みです!
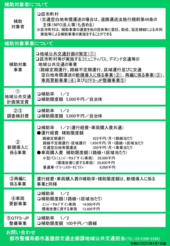
持続可能な地域公共交通の実現★
運転士不足などによりバス路線が廃止・減便され、多くの都民から移動に困るとの声が広がっています。通勤・通学・買い物等に不可欠な地域公共交通は、渋滞解消とCO2削減にも資する重要なインフラです。都は、交通空白地域に、自動運転バスの試行導入や、コミュニティバスやデマンド交通の導入支援などしてきましたが、実用化まで時間がかかる、一人当たり輸送コストが高いなどの課題があり、交通不便地域の拡大は止まっていません。


私たちは「公共交通の持続可能性」を公約に掲げ、第三回定例会では主要なバス路線について議論を始めたことを確認しました。公共交通の持続可能性を高めるためには、利用者を増やすなど一人当たりの輸送コストが低い手段の選択が不可欠です。
今後、人口減少や高齢化の進行に加え、運転手不足によるバスの減便・廃止が進む中、都民の移動手段である地域公共交通の維持を目指して、地域公共交通ネットワーク再編の方針をまとめ上げていくべき
A(東京都技監)
〇運転士不足などから路線バスの減便、廃止が進んでおり、持続可能で利便性の高いネットワークの実現が急務である。
〇このため都は、路線バスに加え、これを補完するコミュニティバス等を含めた地域公共交通についてサービスのあり方を検討している。
〇また、各地域において運転士不足にも対応しつつ、区市町村による効率的かつ利便性を確保したネットワークへの再編を促す方策を検討している。
〇こうした結果を、令和8年度の基本方針改定に向け、年明けに公表する中間まとめに反映し持続可能な地域公共交通の実現に取り組んでいく。
【補足】域内のみ、かつコミュニティバスやデマンド交通といった手法の限定は、検討の幅を狭めます。以下は、都民ファーストの会の公共交通PT(私が座長を務めています)で、「多摩・島しょ地域における持続可能な地域公共交通に関する調査研究報告書」を取りまとめた、計量計画研究所の何玏氏による勉強会の資料(一部)です。都民の移動手段として公共交通の持続可能性を高めるためには、一人の移動あたりの単位コストが最小となる交通手段を選択、維持するべきです。



バスの運転手不足★
とはいえ、最も喫緊の課題は、バス運転士の確保です。交通局や事業者、自治体が連携し、バス事業が地域に果たす役割や、バス運転士の仕事のやりがいなど、その社会的意義や魅力を若い世代や転職希望者に分かりやすく伝えていく必要があります。そこで、
バス事業の魅力向上に向けては、シフト制による不規則勤務や勤務時間の長さ等、バス乗務員の特性も踏まえ、 住まいを含めた就労環境の向上が必要と考えますが、都の見解を
A(東京都技監)
〇不足するバス運転士を確保するには、官民が一体となり、多角的な対策を早急に進めていくことが重要である。
〇都は、業界団体と連携した就労イベントや中高生対象の職業体験の開催等、多様な人材の獲得に向け、バス運転士の魅力を効果的に発信している。
〇一方、外国人を含む多様な乗客への対応や、深夜・早朝勤務にも適した職住近接など、働きやすい環境整備に向け、取り組む必要がある。
〇こうした状況も踏まえ、バス運転士確保に向けた更なる方策について検討し、公共交通としてバス事業が持続可能となるよう取り組んでいく。



コメント